肉毒桿菌注射 - 微整形

肉毒桿菌
肉毒桿菌素是一種天然、純化的蛋白質,是從細菌的分泌物質,經過高科技純化萃取的蛋白質。主要成分為高度純化的A型肉毒桿菌素,是一種神經傳導的阻斷劑,用以治療過度活躍的肌肉,可以讓造成皺紋的肌肉放鬆,變成一個平滑、年輕、且更有青春活力的容顏。
官方原廠認證書


肉毒桿菌作用原理
肉毒桿菌素作用在神經末稍,抑制乙醯膽鹼釋放,使肌肉放鬆,撫平皺紋。
肉毒桿菌可以改善的效果
- 改善動態紋:抬頭紋、魚尾紋、皺眉紋
- 改善國字臉、下巴凹凸、小腿肌
- 臉部拉提:上/下半臉拉提
微整雕塑熱門案例
Neuronox優力柔奇肌肉毒(俗稱)適應症
暫時改善因皺眉肌及(或)鼻眉肌活動造成的中度至重度皺眉紋外觀。
Neuronox優力柔奇肌肉毒(俗稱)禁忌症
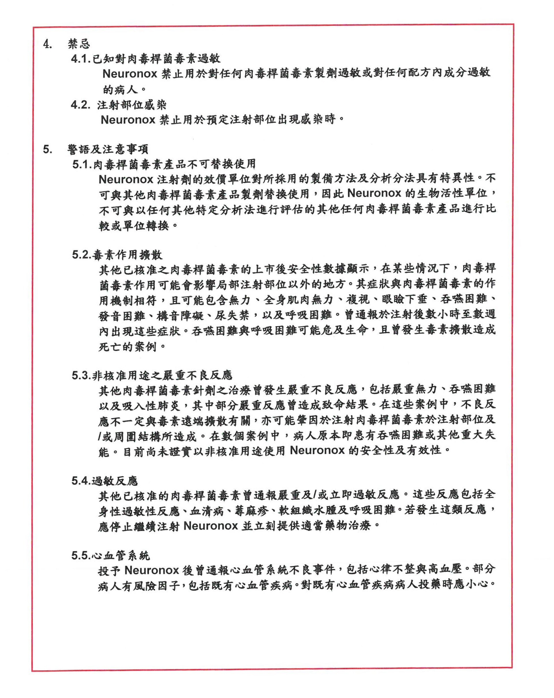
- 已知對肉毒桿菌毒素過敏
Neuronox 禁止用於對任何肉毒桿菌毒製造過敏或對任何配方內成分過敏的病人。 - 注射部位感染
Neuronox 禁止用於預定注射部位出現感染時。
Neuronox優力柔奇肌肉毒(俗稱)副作用
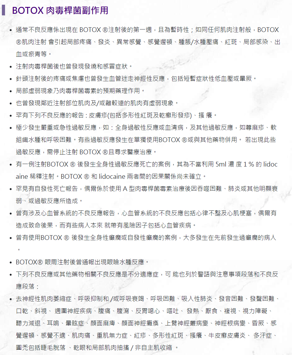
注射 Neuronox 後第一週內發生的不良反應(通常為短暫性),可能會維持數個月或更久。藥物注射可能會造成局部疼痛、感染 、發言、觸痛、腫脹、紅斑,以及/或出血/瘀血。接受其他已核准的肉毒桿菌毒素治療後,曾通報與類流感症狀(例如噁心、發燒、肌肉痛)相關的症狀。與針頭有關的疼痛及/或焦慮可能會引發血管迷走神經反應(包括昏厥、低血壓),且可能需要進行適當藥物治療。注射肌肉局部無力為肉毒桿菌毒素的預期藥理作用。但毒素擴散可能會導致周圍肌肉無力。





※注意事項:特殊病史,高血壓,高血壓史,懷孕,嚴重糖尿病,療程期間有妊娠計畫,肝腎功能損害,免疫系統異常等,或其他經醫師判斷不適合此療程者。
※法喬醫美診所提醒您:任何手術或療程合併本身的風險,此處僅作為輔助診療說明與衛生教育,並非每個人都適合,實際仍須由醫師當面與您進行評估溝通,請親自與醫師當面進行評估診斷,了解相關適應症,禁忌症,再決定是否進行醫療處置。
療程流程及特色
醫師術前評估及諮詢
進行微整光療前,醫師會仔細的諮詢及評估,確保您的身心狀況適合進行療程。
醫護人員術前衛教
法喬醫護人員將於療程前仔細說明注意事項,包含可能引起的併發症、風險及術後如何照護,說明當中若有任何疑問,可以詢問我們的醫護人員。
術前預備
針對療程部位進行洗卸清潔,並依照醫師指示,於部分療程預先敷麻膏與卸去麻膏。
完善醫療設備,具公信力單位認證
法喬醫美診所榮獲醫策會美容醫學品質認證,通過專業醫療人員資格、麻醉醫師及安全規範、療程安全流程、醫療環境安全、消防及感染管制、顧客服務等多項標準,提供「安全且誠信」的醫療環境給每一位顧客。
合格醫師
法喬醫美的醫師皆擁有專業的執照與專科醫師訓練,並定期赴海內外參加研討會及進修,微整經驗豐富。






